中玮建设集团有限公司,欢迎您的光临!

以工业化的理念和标准研发绿色装配式建筑
全力打造新型绿色建筑整体解决方案商

全国服务热线:

0556-5318088

轻钢别墅的技术常识轻钢装配式建筑系统解决方案服务商

服务热线: 0556-5318088
手机号码: 19505566678、13966996566
电子邮箱: 2467717321@qq.com
经营地址: 安徽省安庆市国家经济技术开发区(天柱山西路90-4号)
生产地址: 安徽省铜陵市枞阳县经济开发区中国建材资源利用科技产业园

当前位置:首页 >> 新闻资讯 >>  技术知识技术知识

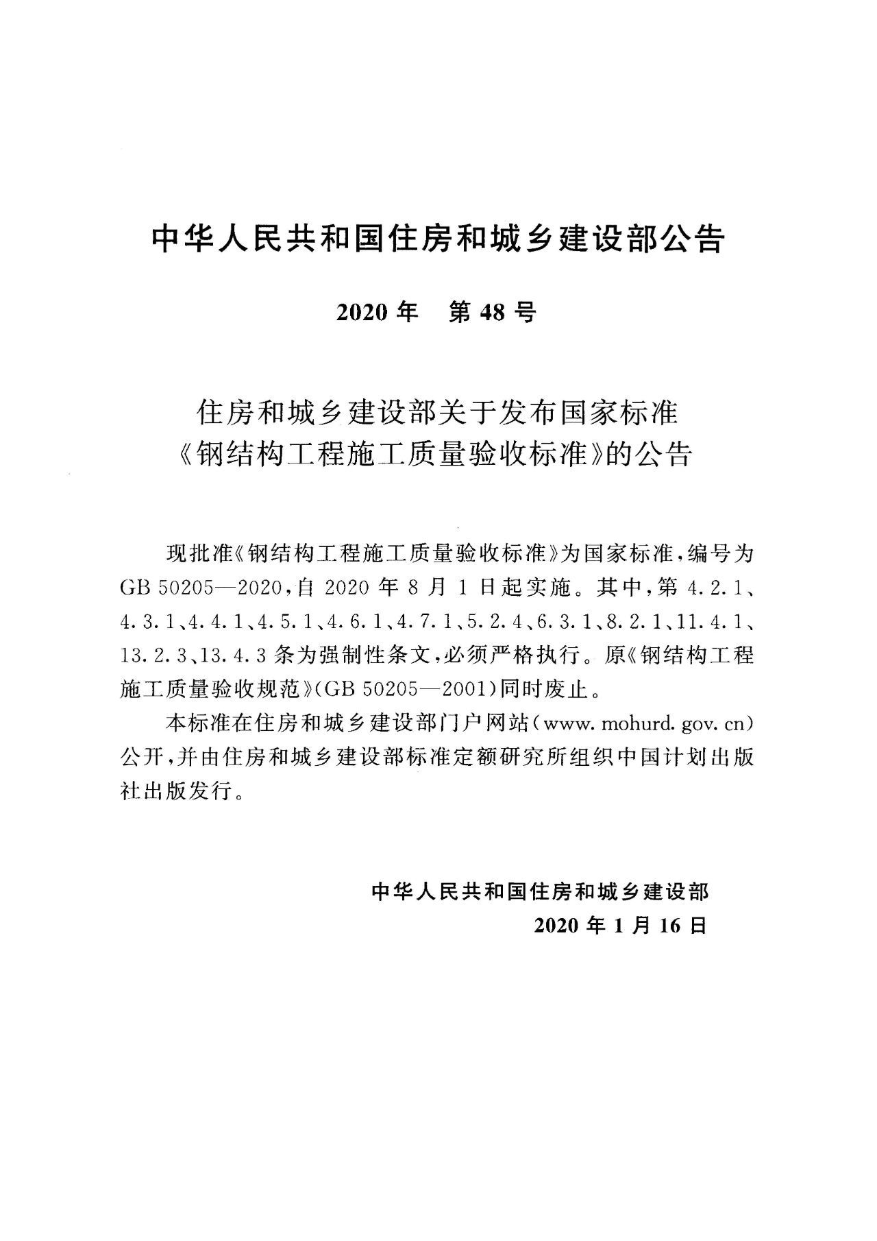
《钢结构工程施工质量验收标准》来了!这些你需要了解!

发布时间:2020-06-13 15:17:14 浏览次数::



《钢结构工程施工质量验收标准》来了!这些你需要了解!


《钢结构工程施工质量验收标准》来了!这些你需要了解!

如何控制好钢结构工程质量,已成为当前钢结构在建筑领域应用研究的焦点问题。


《钢结构工程施工质量验收标准》为进行钢结构工程质量验收提供了科学和技术依据,为结构安全和正常使用提供了保证,也为人民生命财产提供了保障。


《钢结构工程施工质量验收标准》来了!这些你需要了解!


本次修订继续维持原来的格式和形式,执行“验评分离,强化验收,完善手段,过程控制”的指导方针,参考国内外相关标准修订情况,以及国内外相关工程的专项技术标准(如北京奥运工程、上海世博会工程、广州亚运工程等有影响力的标志性钢结构工程)或行业标准,增加相关技术和管理的内容。


本次修订列入或参考了最近十余年来钢结构工程发展的新材料、新技术、新工艺,尤其是国内重要工程的钢结构工程专项验收标准等内容,在钢结构工程施工质量验收的结构体系上更加趋于完善,从施工工序上更加合理,内容上更加充实。而且,在钢结构钢材进场验收见证检测的检验批数量,冷成型加工最小曲率半径,金属屋面系统抗风压、风吸性能检测,钢结构工程计量基本原则及方法等方面取得了突破性的进展,完善了钢结构工程竣工验收方面的内容。


《钢结构工程施工质量验收标准》来了!这些你需要了解!


本次修订的主要技术内容是


1. 调整了章节的安排;

2. 将单层钢结构安装工程和多层及高层钢结构安装工程合并为单层多高层钢结构安装工程;

3. 将钢网架结构安装工程调整为空间结构安装工程,增加了钢管柜架结构内容;

4. 增加了预应力钢索和膜结构工程内容;

5. 增加了钢结构钢材进场验收见证检测方法;

6. 增加了装配式金属屋面系统抗风压、风吸性能检测的内容和方法,对钢结构金属屋面系统安全性能进行检测和验收;

7. 增加了油漆类防腐涂装工艺评定的内容和方法,强化钢结构涂装施工质量的控制和验收;

8. 增加了钢结构工程计量基本原则及方法,完善了钢结构工程竣工验收方面的内容;

9. 将钢材进入加工现场时分别按钢板、型钢、铸钢件、钢棒、钢索进行验收,将膜结构材料纳入进场验收内容;

10. 将有关允许偏差项目表格改入条文中;

11. 在钢零件及钢部件加工分项工程中完善了冷成型和热成型加工的最小曲率半径及铸钢节点加工等;

12. 在钢构件组装分项工程中增加并完善了部件拼接等内容,将工厂拼料环节纳入质掀控制和验收中;

13. 将钢结构安装分项丁用程按照基础、柱、梁及柜架、节点、支撑次序进行排列,增加了钢板剪力墙;

14. 完善了压型金属板分项主程的节点构造和屋面系统;

15. 钢结构在涂装分项丁.程中强化了钢材表面处理和涂装工艺评定的内容;

16. 在钢结构分部丁_程竣主验收中,修改了有关安令及功能的检验和见证检测项目,增加了钢结构工程最计量原则和方法。

17.在钢结构钢材进场验收见证检测的检验批数量,冷成型加工最小曲率半径,金属屋面系统抗风压、风吸性能检测,钢结构工程计量基本原则及方法等方面取得了突破性的进展,完善了钢结构工程竣工验收方面的内容。


与GB50300-2013验收统一标准的结合


据现行国家标准《建筑工程施工质量验收统一标准》GB50300 的规定,钢结构工程施工质量的验收是在施工单位自检合格的基础上,按照检验批、分项工程、分部(子分部)工程进行。一般来说,钢结构作为主体结构,属于分部工程,对大型钢结构工程可按空间刚度单元划分为若干个子分部工程;当主体结构含钢筋混凝土结构、砌体结构等时,钢结构就属千子分部工程;钢结构分项工程按照主要工种、材料、施工工艺等进行划分,本标准将钢结构工程划分为 10 个分项工程,每个分项工程单独成章;将分项工程划分成检验批进行验收,有助千及时纠正施工中出现的质量问题,确保工程质量,也符合施工实际需要。


钢结构分项工程检验批划分原则


(1) 单层钢结构按变形缝划分;

(2) 多层及高层钢结构按楼层或施工段划分;

(3) 压型金属板工程可按屋面、墙板、楼面等划分;

(4) 对于原材料及成品进场时的验收,可以根据工程规模及进料实际情况合并或分解检验批。


本标准强调检验批的验收是最小的验收单元,也是最重要和基本的验收工作内容,分项工程、分部(子分部)工程乃至于单位工程的验收,都是建立在检验批验收合格的基础之上的。


检验批的合格质量主要取决于对主控项目和一般项目的检验结果。主控项目是对检验批的基本质量起决定性影响的检验项目,因此必须全部符合本标准的规定,这意味着主控项目不允许有不满足要求的检验结果,即这种项目的检查具有否决权。一般项目是指对施工质量不起决定性作用的检验项目。本条中80%的规定是参照原验评标准及工程实际情况确定的。考虑到钢结构对缺陷的敏感性,本条对一般偏差项目设定了一个 1. 倍偏差限值的门槛值。


涉及到的工程资料表格


至少以下资料表格要调整:

02030101_钢结构焊接检验批质量验收记录
02030102_焊钉(栓钉)焊接工程检验批质量验收记录
02030201_紧固件连接检验批质量验收记录
02030202_高强度螺栓连接检验批质量验收记录
02030301_钢零部件加工检验批质量验收记录
02030302_钢板剪力墙加工检验批质量验收记录
02030401_钢构件组装检验批质量验收记录
02030402_钢构件预拼装检验批质量验收记录
02030403_钢板剪力墙组装检验批质量验收记录
02030501_单层钢结构安装检验批质量验收记录
02030601_多层及高层钢结构安装检验批质量验收记录
02030602_钢板剪力墙安装检验批质量验收记录
【钢管结构安装】02030701_钢网架制作检验批质量验收记录
【钢管结构安装】02030702_钢网架安装检验批质量验收记录
02030801_预应力钢索和膜结构检验批质量验收记录
02030901_压型金属板检验批质量验收记录
02031001_防腐涂料涂装检验批质量验收记录
02031101_防火涂料涂装检验批质量验收记录

Copyright © 2019-2025 All Rights Reserved 中玮建设集团有限公司 皖ICP备20006972号